青海省公布惠民惠农财政补贴华体会- 华体会体育官网- 体育APP下载政策项目清单(畜牧兽医类)
2026-04-08 16:20:35
华体会,华体会体育官网,华体会体育,华体会体育APP下载根据《青海省人民政府办公厅农业农村部办公厅关于印发青海省进一步深化绿色有机农畜产品输出地建设实施方案(2024-2030年)的通知》《青海省稳定牛羊及奶产业发展十项措施》等精神,遏制畜禽养殖下滑态势,推进落实绿色有机畜产品输出地建设。
通过实施畜牧业生产奖励补助政策,充分调动养殖户(场)生产积极性,激发畜牧业生产潜力,稳定畜产品市场供给,加快推进绿色有机农畜产品输出地建设步伐,推动产业增效和群众增收,促进畜牧业健康稳定发展。
在2026年12月31日前发放。按照牛每头不超过400元、羊每只不超过100元、猪每头不超过150元、禽每羽不超过3元标准进行一次性出栏补助。
第一步:户申请。由各级农业农村部门开展宣传和引导符合条件的养殖户(场)向村委会提交书面申请。
第二步:村审核。村委会根据养殖户提交的申请书,入户开展核验,并结合乡镇兽医站的初步审核意见,经公示后(公示期不少于7天)将符合申报条件的养殖户相关资料报送至乡镇人民政府。
第三步:乡核验。乡镇人民政府对各村提交的补助对象、补助数量、种类等信息资料进行全面核查,审核无误后报送县(区)农业农村部门。
第四步:县抽查。县级农业农村部门组织人员对各乡镇上报提交的名单和相关材料的真实性、完整性进行全面复核,并按照不低于15%比例随机开展现场抽查,确保项目实施时效性和资金的安全性。
第五步:发放补助。经县级农业农村部门核查无误后,对最终名单进行公示(公示期不少于7天),公示无异议后,将补助资金通过按照财政规定的方式直接发放给养殖户(场)。
依据《中华人民共和国动物防疫法》《农业部办公厅财政部办公厅关于印发〈动物疫病防控财政支持政策实施指导意见〉的通知》(农财办〔2017〕35号)和《财政部农业农村部水利部关于印发〈农业防灾减灾和水利救灾资金管理办法〉的通知》(财农〔2026〕2号)。
强制扑杀补助是在预防、控制、扑灭国家重点动物疫病(非洲猪瘟、口蹄疫、高致病性禽流感、H7N9流感、小反刍兽疫、布病、结核病、包虫病、马鼻疽和马传贫等)过程中,政府依法对染疫、疑似染疫或同群易感动物实施强制扑杀和无害化处理,对合法养殖主体因此遭受的财产损失,由中央和地方财政按规定标准给予的专项经济补偿。
次年中央资金和省级配套资金全部下达后发放。补助标准为猪800元/头(非洲猪瘟1200元/头)、奶牛6000元/头、肉牛3000元/头、羊500元/只、家禽15元/羽和马12000元/匹。
第一步:疫病确诊。养殖场/户报告或日常监测发现家畜发病及感染情况,县级兽医部门进行确诊。
第二步:动物扑杀。县级农业农村主管部门组织,养殖场/户配合扑杀并无害化处理相关动物。
第三步:信息录入。县级兽医部门在“兽医卫生综合信息平台”监测和疫情上报系统录入扑杀数据,市(州)、省级兽医部门逐级审核上报。
第四步:补贴发放。次年待中央资金和省级配套资金全部下达后,由县级农牧部门通过“一卡通”(社保卡)发放给养殖场/户。
依据《中华人民共和国动物防疫法》《病死畜禽和病害畜禽产品无害化处理管理办法》(农业农村部令2022年第3号)、《农业部办公厅财政部办公厅关于印发〈动物疫病防控财政支持政策实施指导意见〉的通知》(农财办〔2017〕35号)和《财政部农业农村部水利部关于印发〈农业防灾减灾和水利救灾资金管理办法〉的通知》(财农〔2026〕2号)。
无害化处理补助主要用于生猪养殖环节病死猪无害化处理,是中央财政根据国家统计局公布的生猪饲养量和合理的生猪病死率、实际处理率测算各省(区、市)无害化处理补助经费,并包干下达各省(区、市)进行支出。
次年中央资金和省级配套资金全部下达后发放。养殖环节病死猪无害化处理补助根据中央下达资金及各地上报的处理数量测算。
第一步:养殖户报告。养殖场/户向村级动物防疫员报告家畜死亡情况,乡镇兽医站现场核实确认。
第二步:无害化处理。养殖场/户将死亡动物尸体进行无害化处理,或协调无害化处理中心集中处理,乡镇兽医站上报无害化处理数据。
第三步:信息录入。县级兽医部门在“青海牧运通”无害化处理模块录入无害化处理数据,市(州)、省级兽医部门逐级审核上报。
第四步:补贴发放。次年待中央资金和省级配套资金全部下达后,由县级农牧部门发放给承担无害化处理任务的实施者。
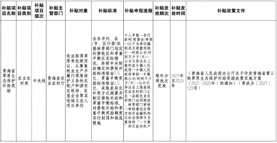
青海省第四轮草原生态保护补奖政策是一项重要的生态补偿政策,旨在推行天然草原禁牧和草畜平衡制度,加快草牧业生产方式转变,科学利用天然草原,促进草原生态环境持续改善,牛羊产业绿色高质量发展,农牧民收入水平稳步提高。
全省依法取得草原承包使用证,从事畜牧业生产并履行草原保护义务的农牧户和国有农牧场、农垦企业等其他独立法人项目单位。
各地依据林草部门划定的禁牧区和草畜平衡区实际情况,参照中央财政补奖标准,采取差异化补奖方式测算并制定的禁牧补助和草畜平衡标准,对禁牧补助和草畜平衡奖励额度实行封顶和保底措施,以社会保障卡为载体“一卡通”的方式,发放禁牧补助和草畜平衡奖励。具体标准和要求等待国家方案出台后方可确定。
按照国家第四轮草原生态保护补奖政策实施方案规定,在制定青海省第四轮草原生态保护补奖政策实施方案中进一步明确。
根据《国务院办公厅关于促进畜牧业高质量发展的意见》《农业部关于实施重要农产品保障战略的指导意见》《农业农村部办公厅关于稳定肉牛生产发展的通知》《农业农村部办公厅财政部办公厅关于实施肉牛肉羊增量提质行动的通知》及2025年中央和省委一号文件精神,夯实肉牛产业发展基础,补齐产业发展短板和弱项,促进青海省肉牛养殖扩群增量。
肉牛增量提质行动是农业农村部与财政部联合实施的一项促进肉牛肉羊产业发展的政策项目,旨在通过财政补助支持,提升肉牛规模化养殖水平和牛肉供给保障能力。
目前根据农业农村部安排和省级竞争遴选确定在大通县、化隆县、共和县、曲麻莱县实施。从事肉牛基础母牛养殖的养殖场(含种牛场)生态畜牧业合作社、农民专业合作社、养殖小区和养殖户。
在2026年12月31日前发放。项目县根据实际摸底调查核实后的基础母牛存栏数量,按照存栏规模、肉牛品种分档确定具体补助标准,原则上每头肉牛补助不超过1500元,犏牛补助不超过1000元,牦牛补助不超过800元,但均不得低于500元。
第一步:户申请。由各级农业农村部门开展宣传和引导符合条件的养殖户(场)在“青牧云”申请注册账号,完成基础母牛、配种信息登记,并由村、乡、县逐级审核确认基础信息。
第二步:村审核。待养殖场户母牛产犊后,及时更新产犊信息。由村委会根据养殖户提交的信息,入户开展核验并拍照审核,将符合申报条件的养殖户推送至乡镇级审核。
第三步:乡核验。乡镇人民政府对各村推送提交的补助对象、补助数量、种类等信息资料进行逐一核查,审核无误后报送县(区)农业农村部门。
第四步:县抽查。县级农业农村部门组织人员对各乡镇上报提交的名单和相关材料的真实性、完整性进行全面复核,并随机开展现场抽查,确保项目实施时效性和资金的安全性。
第五步:发放补助。经县级农业农村部门核查无误后,对最终名单进行公示(公示期不少于7天),公示无异议后,将补助资金通过按照财政规定的方式直接发放给养殖户(场)。
2015年以来,中央财政已连续安排资金支持青海省粮改饲项目工作。2020年,《国务院办公厅关于促进畜牧业高质量发展的意见》(〔2020〕31号)提出,要因地制宜推行粮改饲,增加青贮玉米种植,提高苜蓿、燕麦草等紧缺饲草自给率。
粮改饲是农业农村部为推进农业结构调整实施的改革措施,旨在引导种植全株青贮玉米、苜蓿等优质饲草料,构建粮食、经济、饲料作物三元种植结构,促进草食畜牧业与种植业协同发展。
以青贮玉米、燕麦、黑麦、小黑麦等全株优质青贮饲草,全株燕麦、青贮玉米等饲草与农作物秸秆混贮,全株燕麦、苜蓿及豆禾混播青干草等优质饲草为主的专业种植、收贮(储)企业(合作社、大户),草食家畜养殖场(企业、合作社、养殖大户)、圈窝种草等主体。
在2026年12月31日前发放。采取先建后补方式,青贮饲草每吨不超过60元,全株燕麦、苜蓿等青干草每吨不超过120元。各地可根据收贮(储)实际调整补贴标准,但不得高于省级补贴上限。
第一步:主体申报。种植主体自愿申请,向县级农业农村部门据实申报符合条件的饲草种植面积。
第三步:县级验收。收贮(储)工作结束后,县级农业农村部门开展现场核查验收、审核签字,并对查验过程拍照存档。
第四步:发放补贴。验收合格后,对补贴对象、补贴标准、收贮(储)任务量、补贴资金等内容进行不少于7天的公示,无异议后,依法依规及时发放补贴资金。
根据《财政部关于下达2025年农业防灾减灾和水利救灾资金预算(防灾救灾第十一批)的通知》(财农〔2025〕81号)、《青海省财政厅关于下达2025年农业防灾减灾(越冬饲草料调运补助)资金预算的通知》(青财农〔2026〕2号)有关要求。
饲草料调运补助项目是农业农村部为应对突发灾害风险、保障畜牧业稳产保供实施的应急救灾与生产扶持措施,旨在通过财政资金支持饲草料的跨区域紧急调运与合理配置,构建“本地供给为主、应急调运为辅”的饲草料供应保障体系,促进草食畜牧业与种植业协同发展的稳定性与抗风险能力。
对调运储备青干草、饲料、青贮草、秸秆等饲草料的各类种养殖主体以及政府机构设定的饲草料储备场所进行补助。
在2026年12月31日前发放。采取“先建后补”方式,综合考虑各地饲草料调运成本及雪灾易灾程度,实行差异化分档补助标准。一档地区包括西宁市、海东市,青干草、精饲料补助标准不超过100元/吨;青贮草、秸秆不超过50元/吨。二档地区包括海北州、海南州、黄南州及海西州所辖德令哈市、都兰县、乌兰县、天峻县,青干草、精饲料补助标准不超过180元/吨;青贮草、秸秆不超过90元/吨。三档地区包括玉树州、果洛州及海西州所辖格尔木市、茫崖市、大柴旦行委,青干草、精饲料补助标准不超过300元/吨;青贮草、秸秆不超过150元/吨。省属单位及省三江集团按照属地对应标准执行。
根据《农业生产发展资金管理办法》(财农〔2020〕10号)、《高产优质苜蓿示范项目资金分配使用管理办法(试行)》,按照“自愿申报、逐级审核、公开公平、择优支持”原则进行实施。
“高产优质苜蓿”示范项目是国家为了支持畜牧业转型升级,提高奶牛综合生产能力和牛奶质量安全水平而实施的一项政策。
对于已申报2026年高产优质苜蓿示范项目,且具备独立法人资格的饲草种植加工专业合作社、奶牛养殖企业(场)、奶农专业生产合作社、家庭农场、种植大户、种养结合的规模养殖企业(场、合作社)等主体种植的苜蓿集中连片面积达100亩以上的给予补贴。
在2026年12月31日前发放。采取“先建后补”方式,按照每亩600元的标准拨付补助资金。
第一步:主体申报。种植主体自愿申请,向县级农业农村部门据实申报符合条件的苜蓿种植面积。
第三步:县级验收。收贮(储)工作结束后,县级农业农村部门开展现场核查验收、审核签字,并对查验过程拍照存档。
第四步:发放补贴。验收合格后,对补贴对象、补贴标准、收贮(储)任务量、补贴资金等内容进行不少于5天的公示,无异议后,依法依规及时发放补贴资金。
